Summit County Utah Homepage
Search

Summit County Utah Building Department | Permits, Inspections & Construction Services

Building Permits

Summit County requires a Building Permit for the construction, enlargement, alteration, repair, movement, improvement, removal, conversion, or demolition of any building or structure. Permits are also required for solar PV installations. 

There are exceptions for:

  • Commercial accessory buildings less than 120 square feet
  • Residential accessory buildings less than 200 square feet 
  • Certain agricultural buildings
  • Fences less than 7 feet in height

EPROCESS 360 Online Building Permit Review

All submissions, reviews, and issuance of Building Permits is done through EPROCESS 360, an online program. We do not accept paper plans, nor perform "over-the-counter" reviews.

For instructions on how to register for an account, submit a building permit application, schedule an inspection, or for answers to commonly asked questions, please refer to our FAQ sheet.

Apply for a permit or schedule inspections

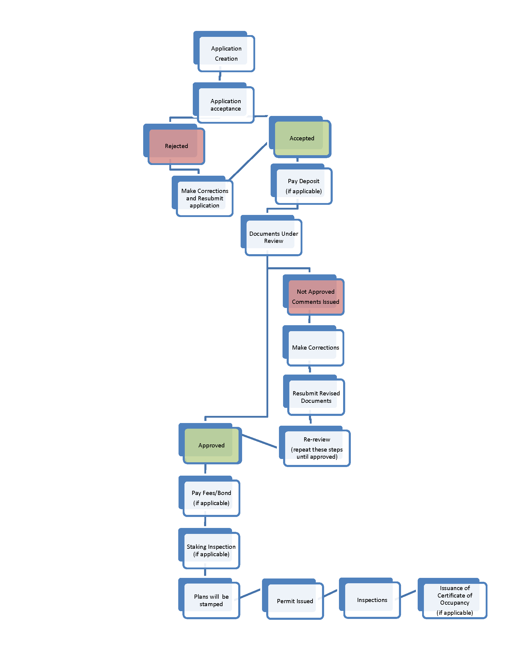
Building Permit Review Process Flowchart 

Please Read Before Applying for a Building Permit

  • Planning Approval: Certain projects may require approval of a separate planning permit prior to submitting a building permit application. To confirm whether this applies to your project, please contact the Planning Department at 435-336-3124
  • Building Permit Checklists: Before submitting your building permit application, please review the applicable checklist(s) (click here). All required documents noted on the checklist(s) must be included at the time of submittal. Incomplete applications will be rejected and returned for resubmission. 
  • Application Timing: Applications submitted after 5:00 p.m. will be considered submitted on the next business day
  • Transportation Impact Fees: Certain development projects in Summit County may be subject to transportation impact fees in accordance with Ordinance No. 958. These fees are assessed to help fund transportation improvements needed to support growth and mitigate impacts to the County’s transportation system. Fee applicability is determined during the building permit review process. Please contact Eva De Laurentiis, Transportation Planning Deputy Director, at 435-699-3105 or Edelaurentiis@summitcountyutah.gov with any questions.

Additional Forms/Documents/Information That May Be Required 

Permit Review Agency List (click here)

Inspection Information

Certificate of Occupancy Requirements (click here)

  1. Summit County Utah Homepage

Contact Us

  1. 60 N Main Street
    P.O. Box 128
    Coalville, UT 84017

    Phone: 435-336-3200
Government Websites by CivicPlus®
Arrow Left Arrow Right
Slideshow Left Arrow Slideshow Right Arrow